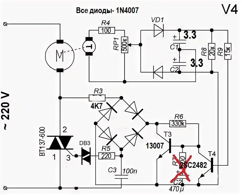
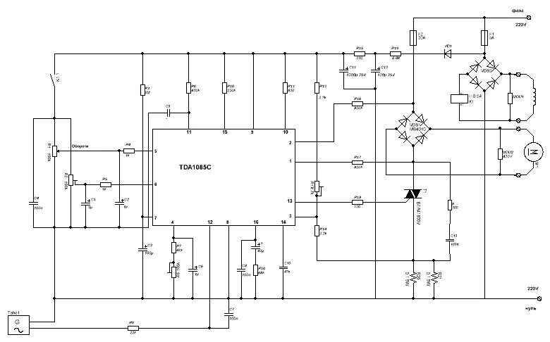
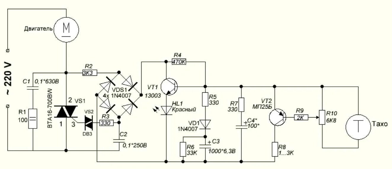
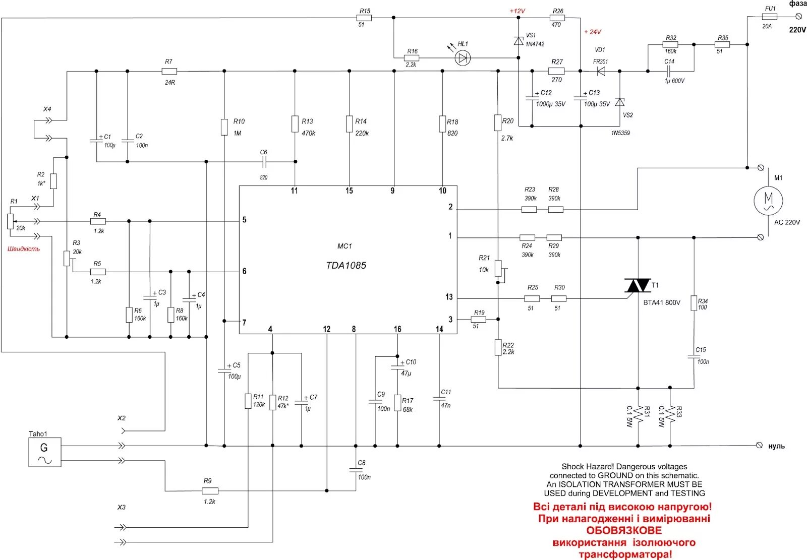
Регулятор оборотов двигателя с таходатчиком