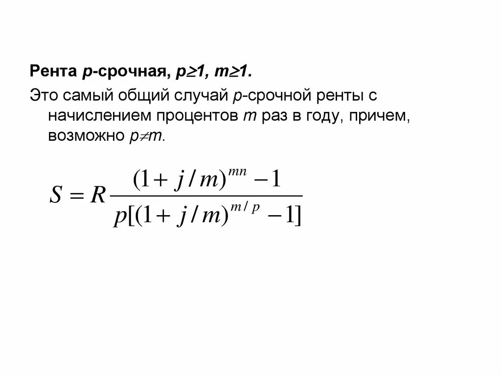
Рента проценты