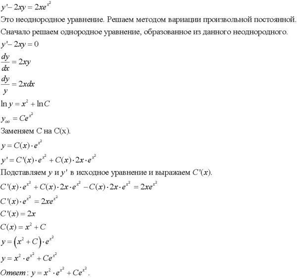
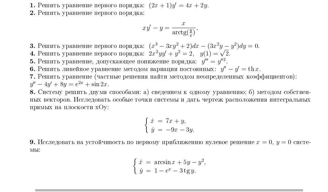
Решение дифференциальных уравнений матрицей