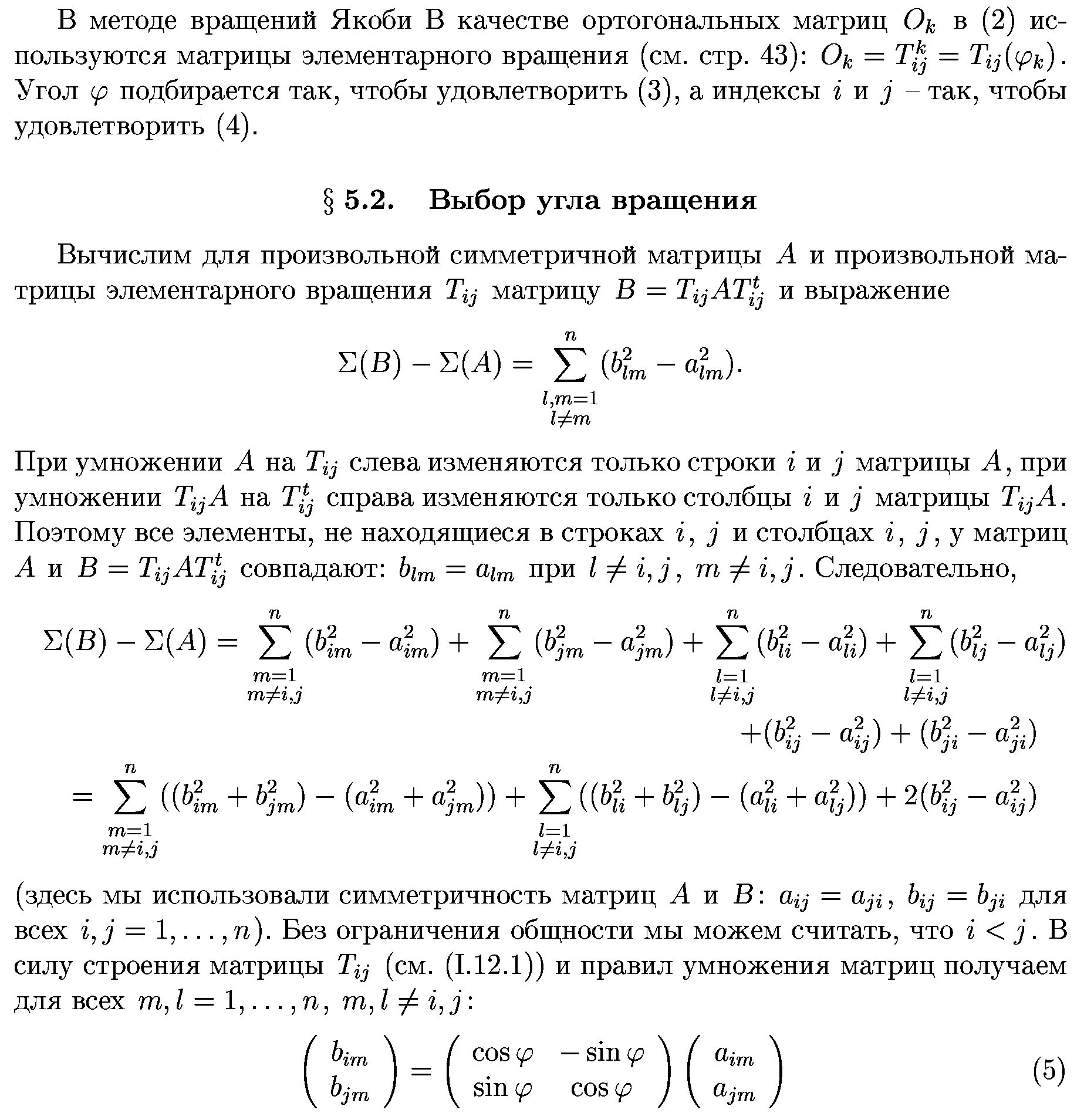
Решение отображений