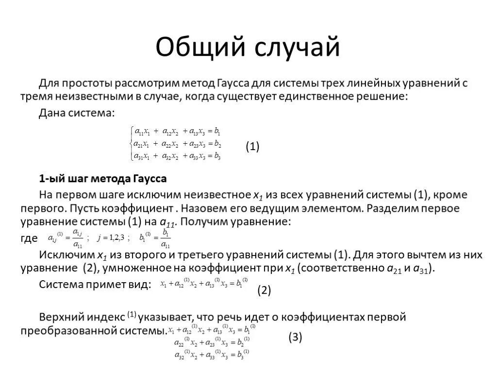
Решение систем линейных уравнений методом исключения