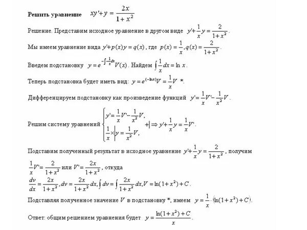
Решение уравнения ху у 0