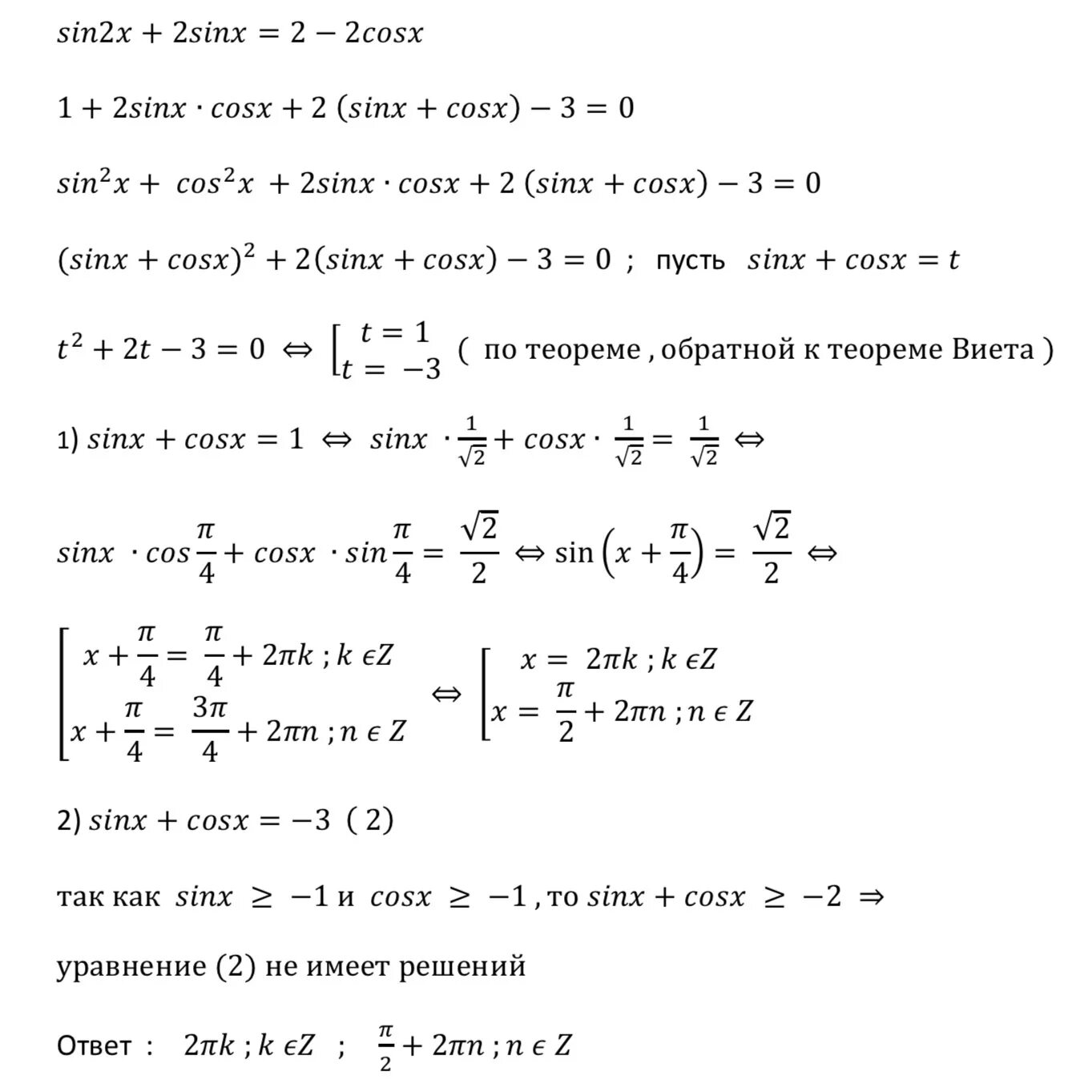
Реши sin2x 3 sinx 0