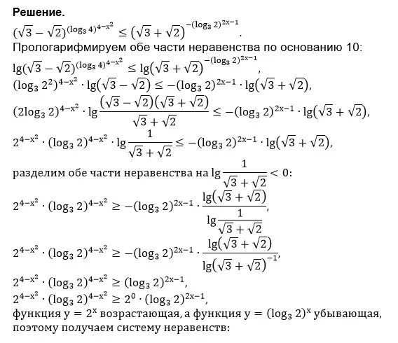
Решить log2 4 3