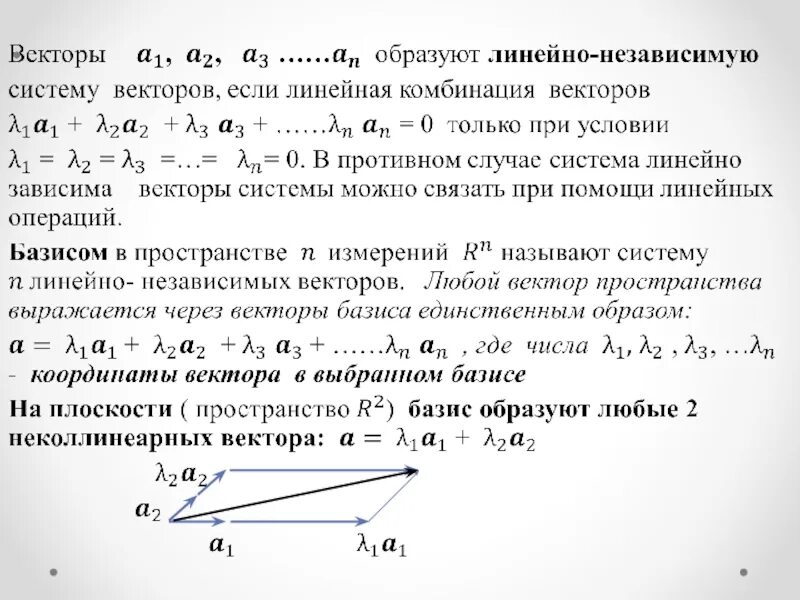
Решить систему векторов