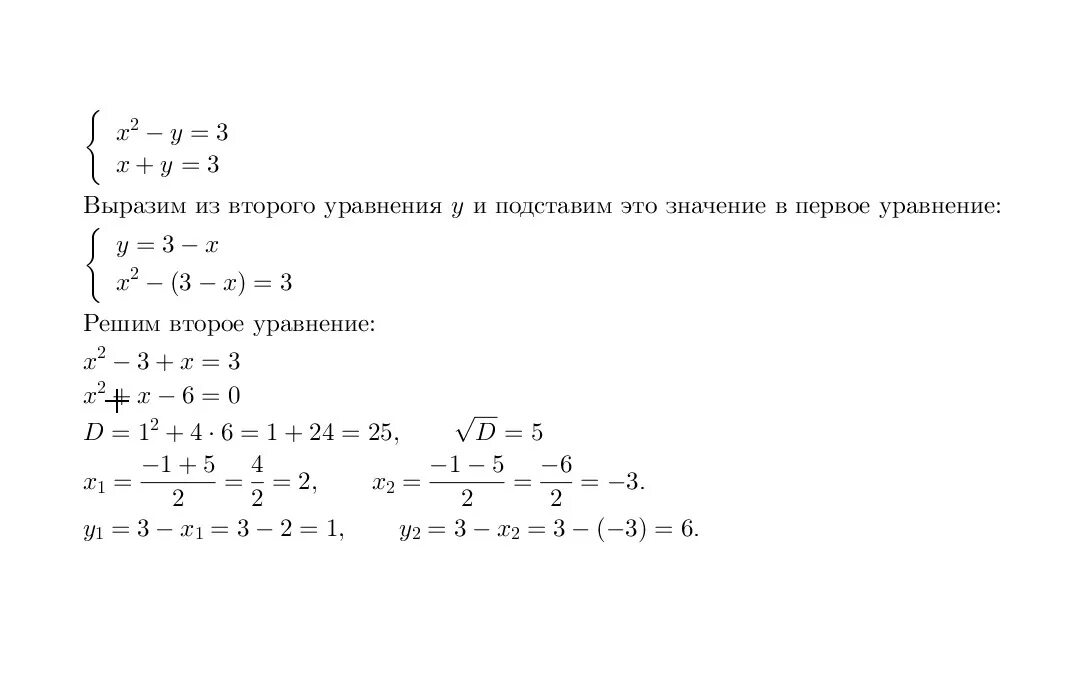
Решите уравнение x 2y 1