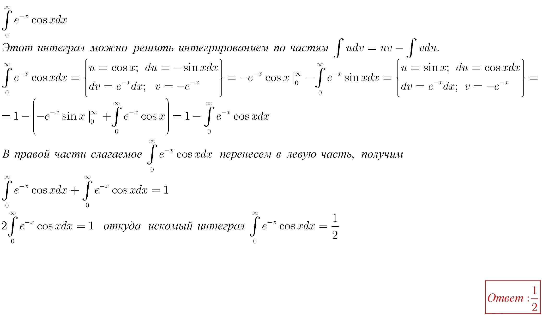
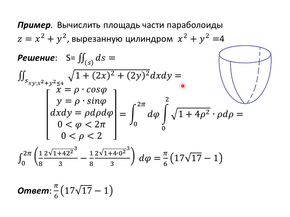
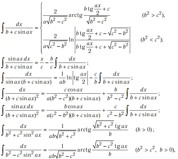
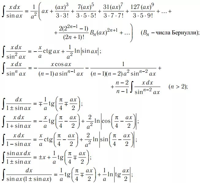
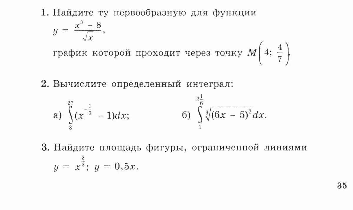
Решу егэ интегралы