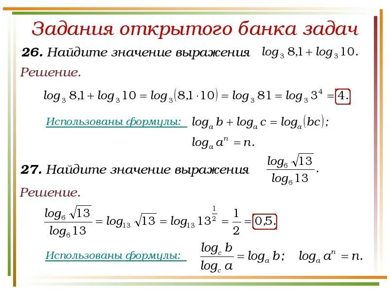
Решу егэ математика найти значение выражения