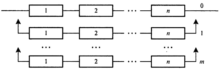
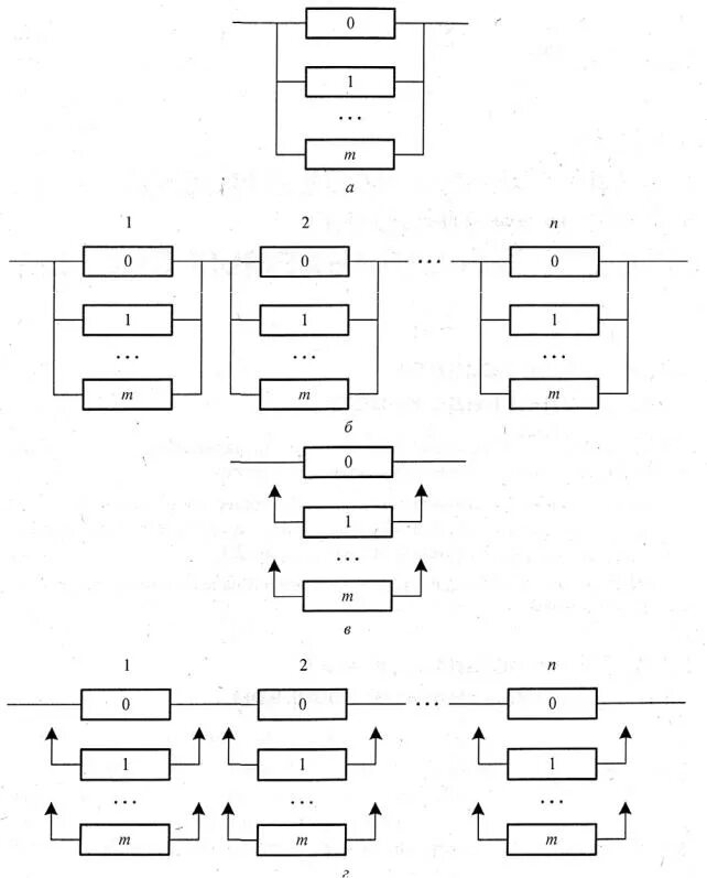
Резервирование замещением