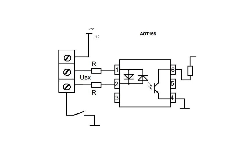
Ркп 3