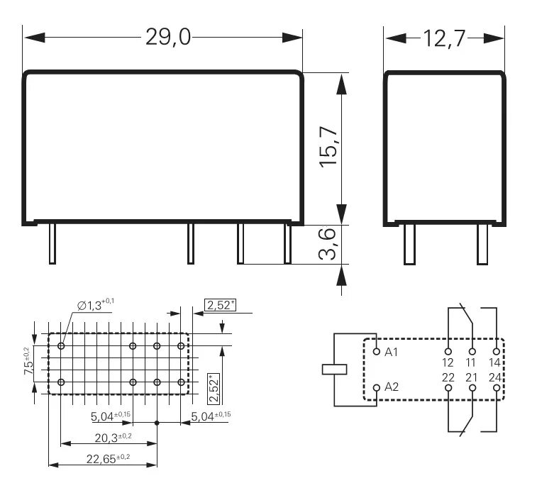
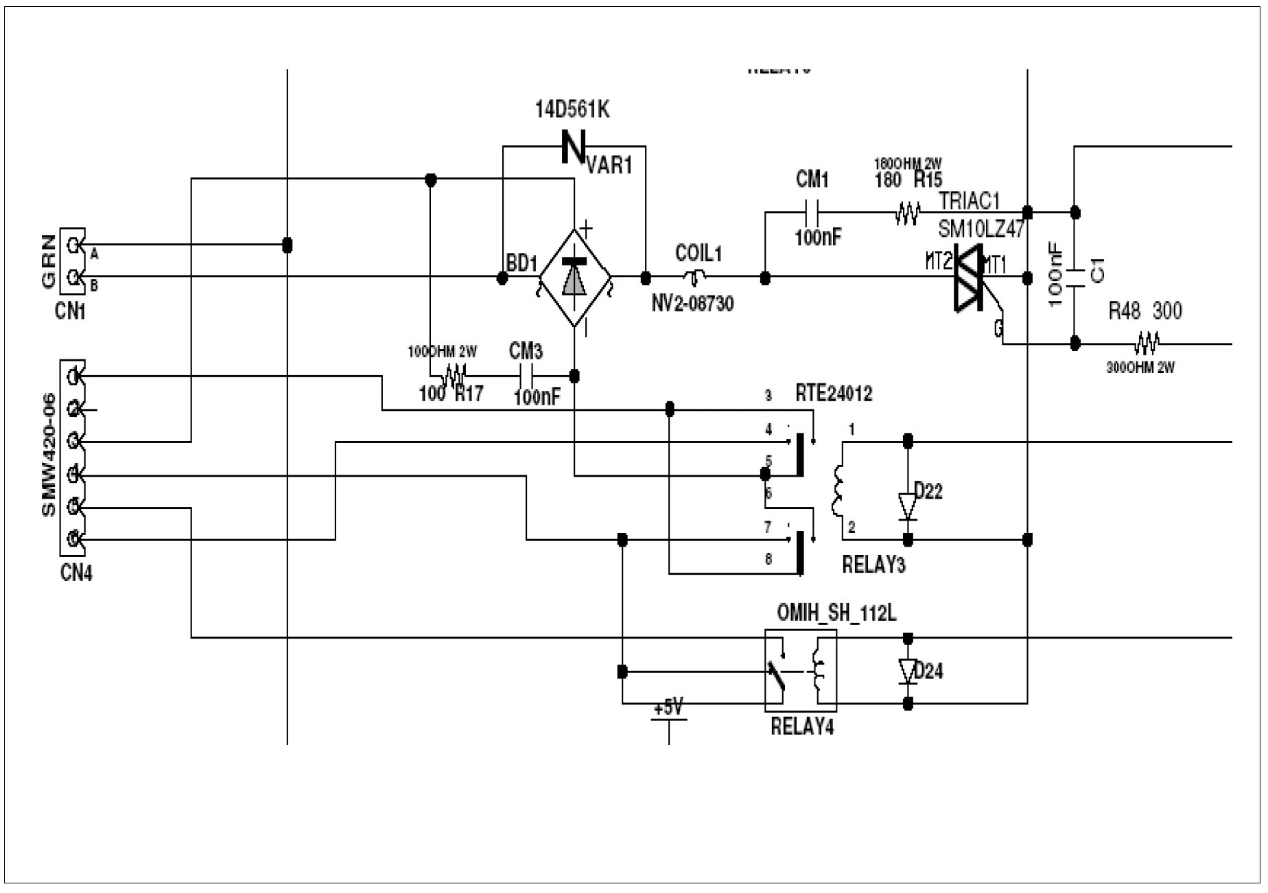
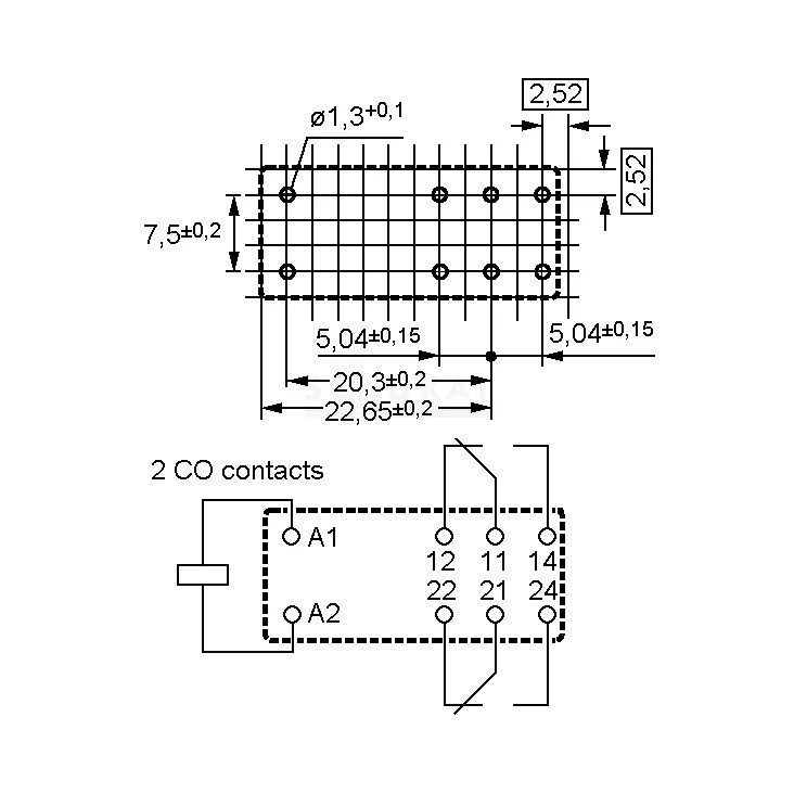
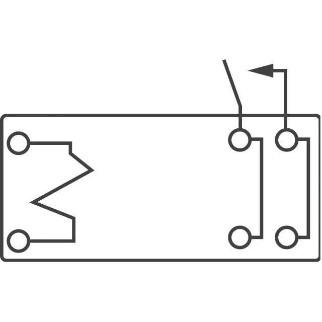
Rte24012 как проверить