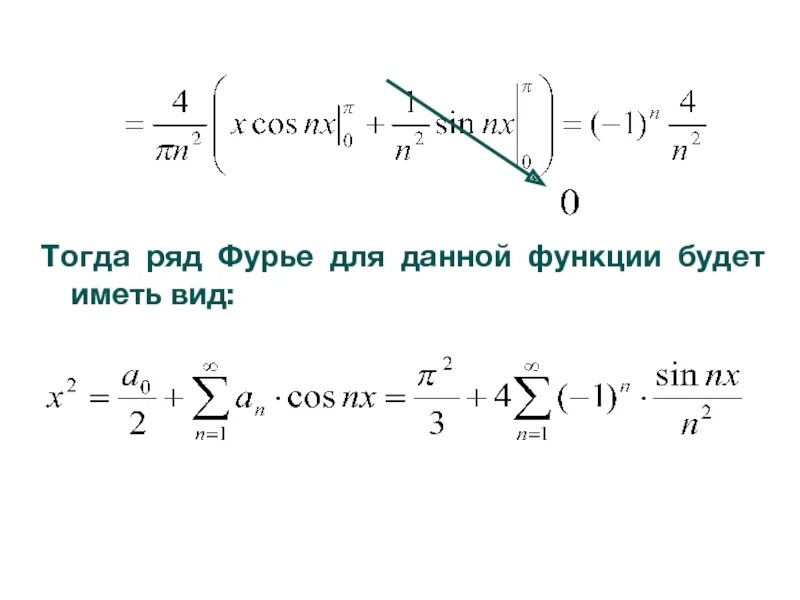
Ряд фурье функции f x