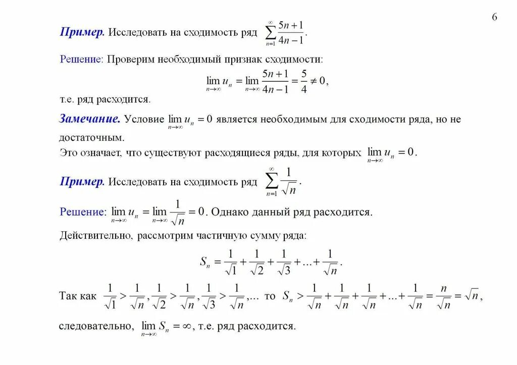
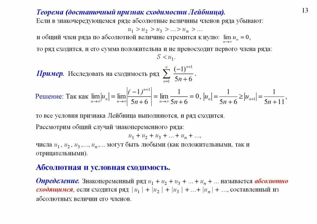
Ряды сложные решение