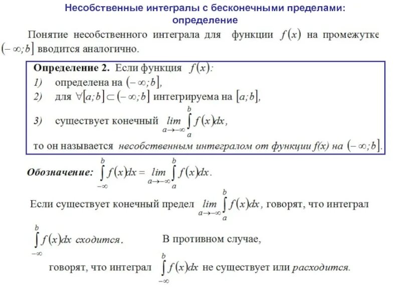
S интеграл