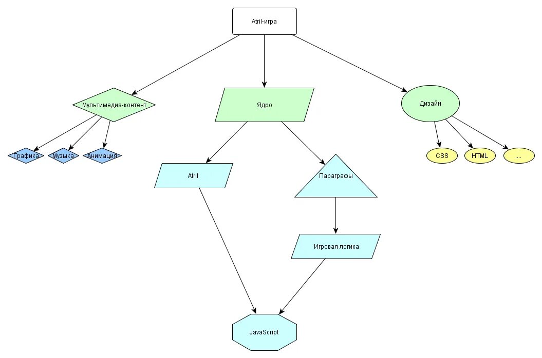
Script logic