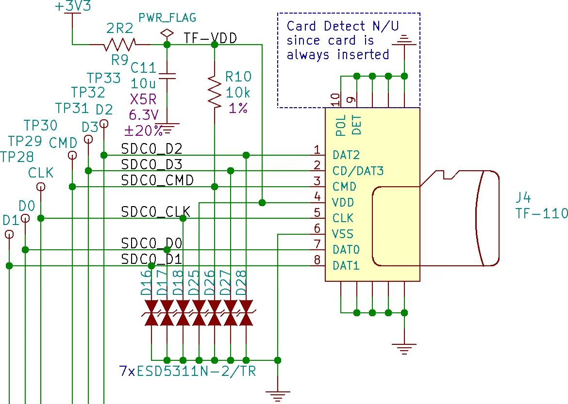
Sd card driver