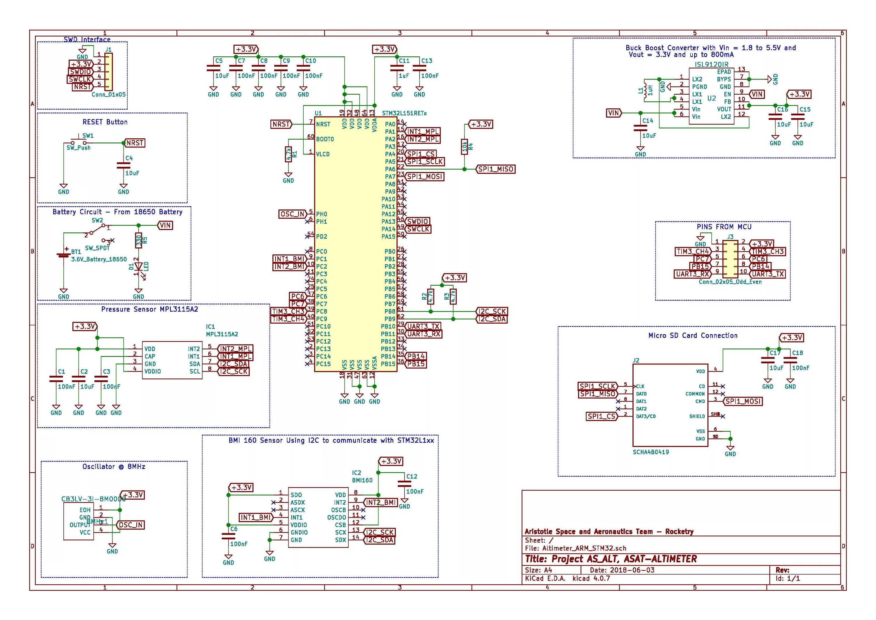
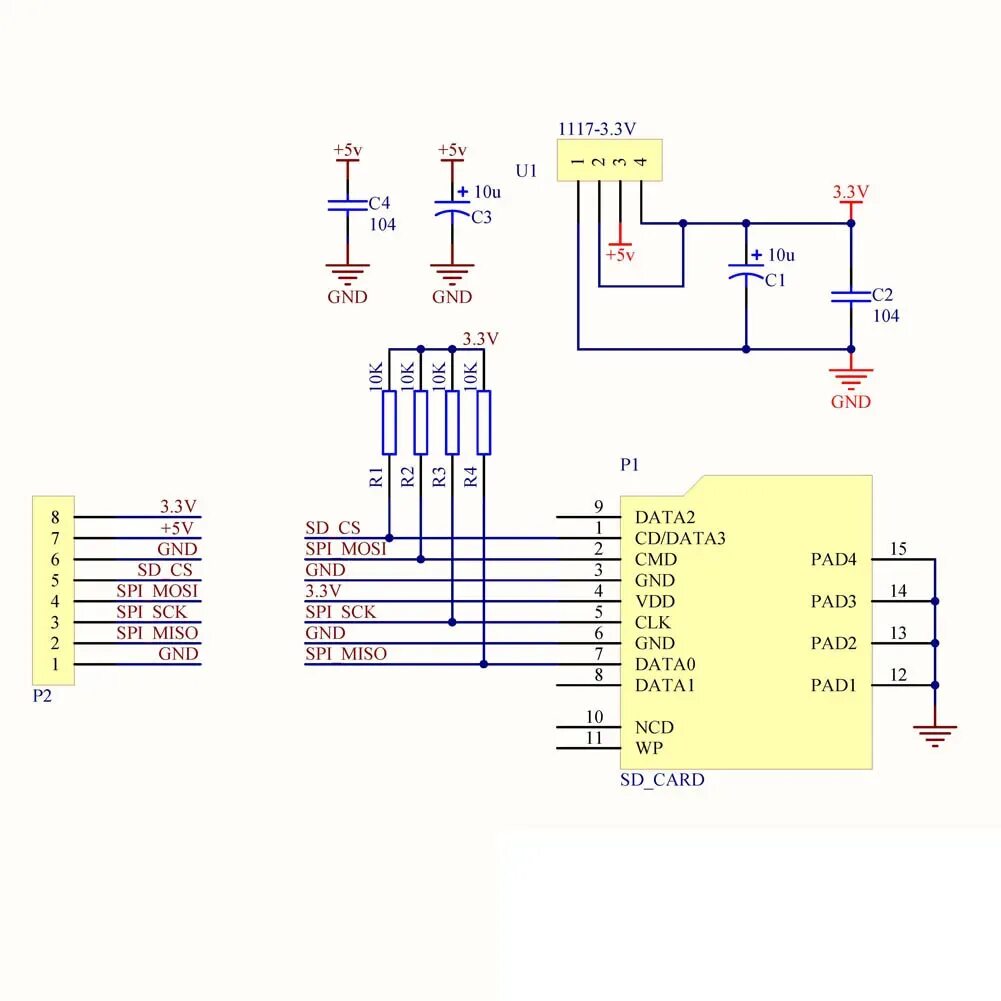
Sd карты stm32