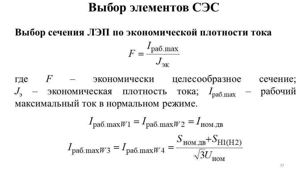
Сечение по току формула