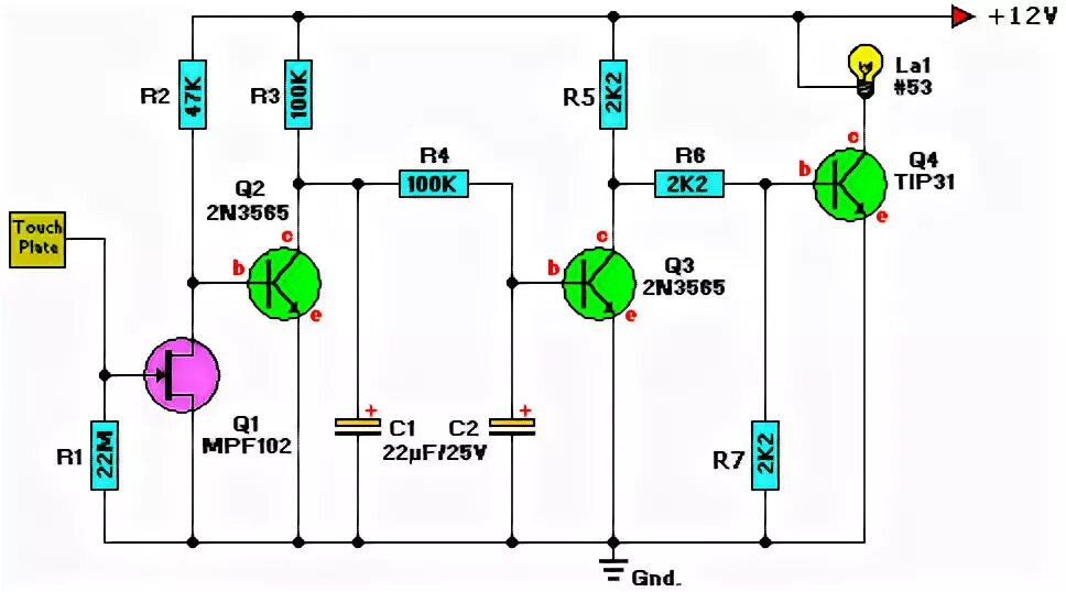
Сенсорная кнопка нажимается