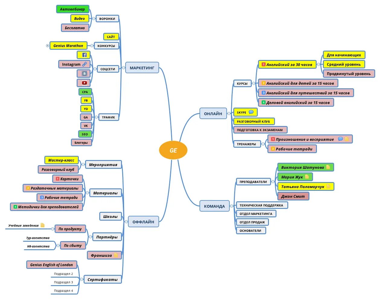
Сервисы для создания интеллект карт