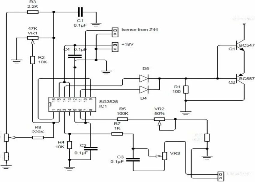
Sg3525 инвертор