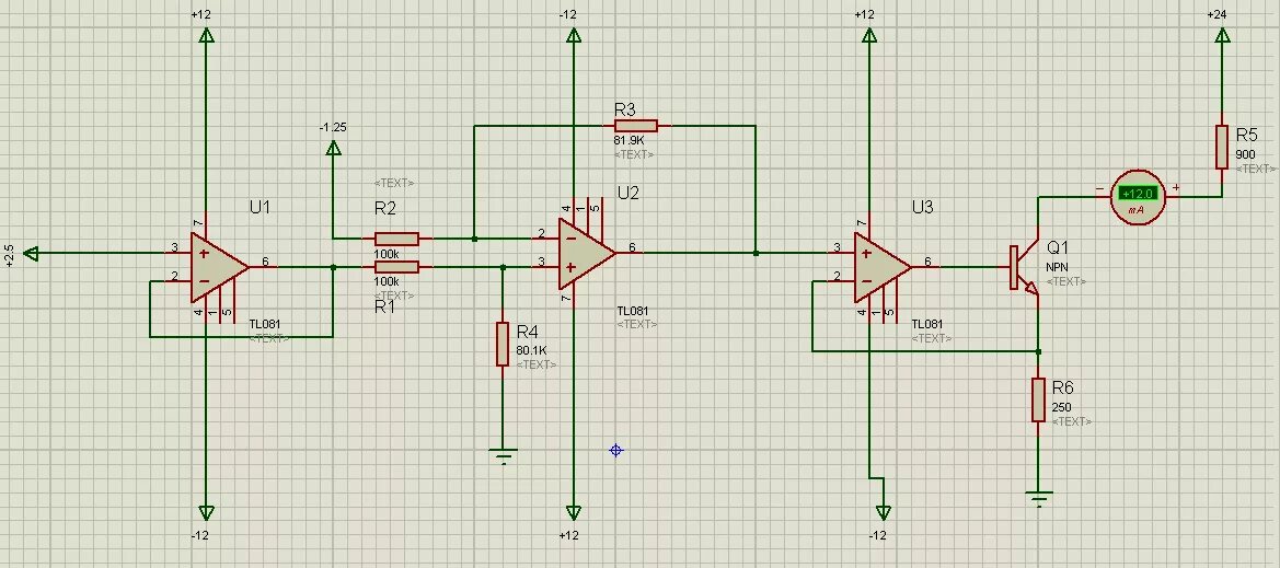
Схема 4 20 в 0 5