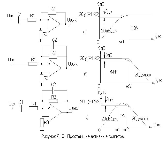
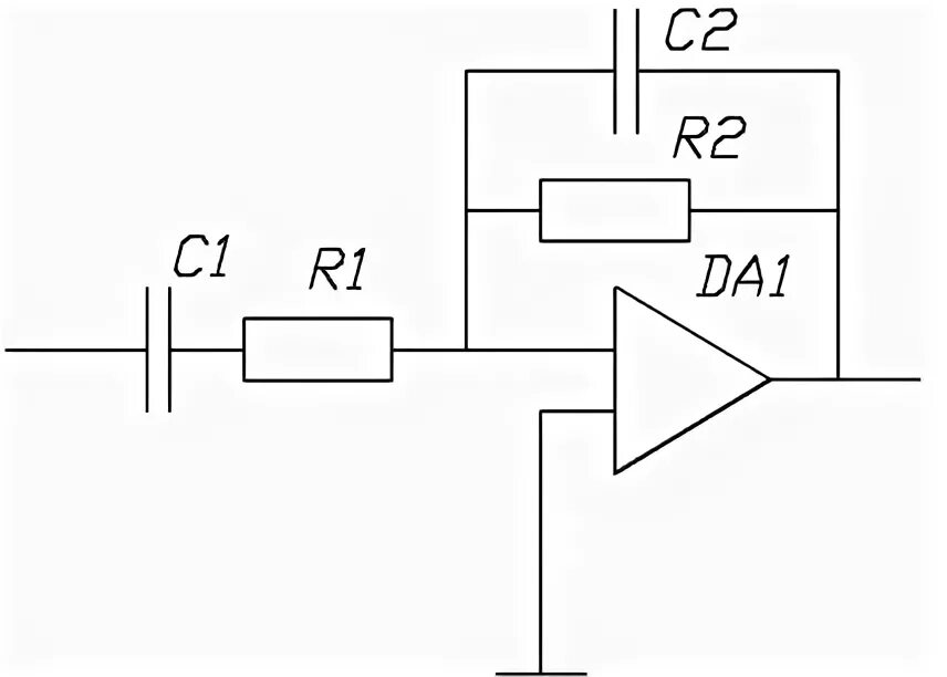
Схема активного элемента