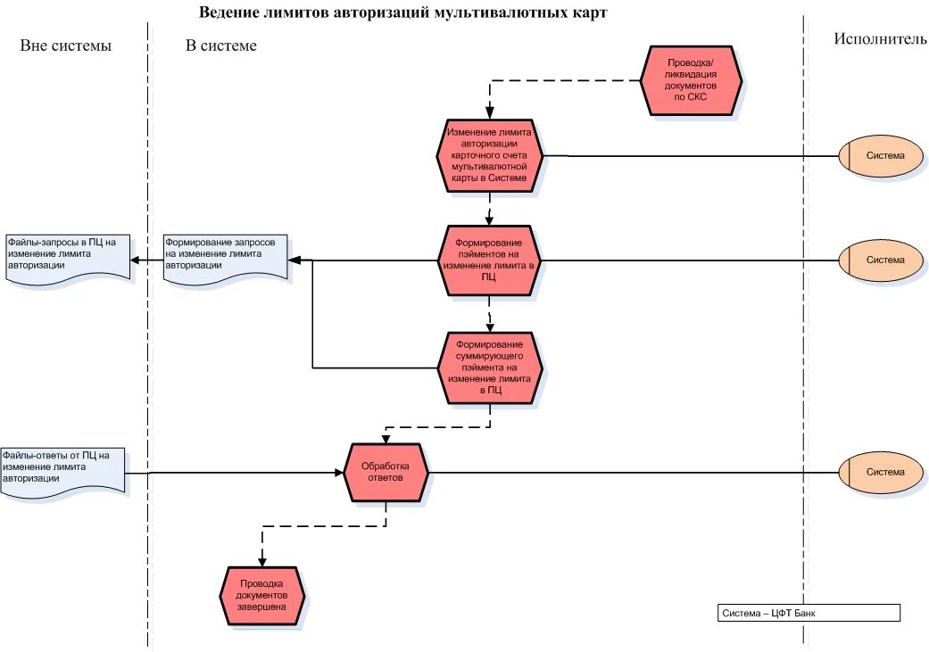
Схема авторизации