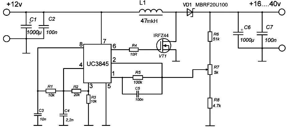
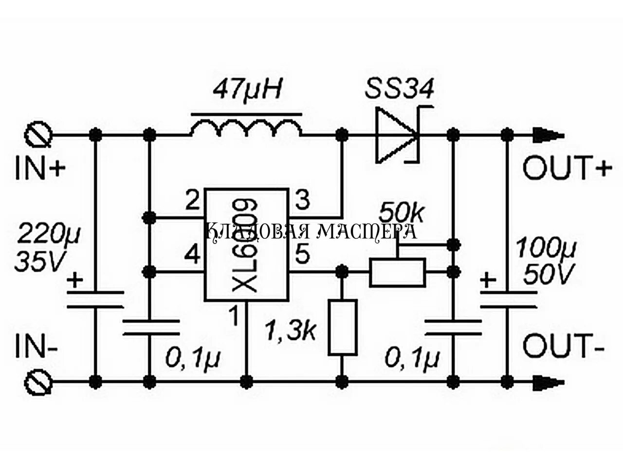
Схема dc dc преобразователя