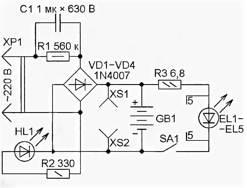
Схема диодного фонаря