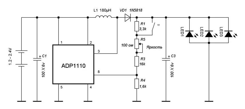
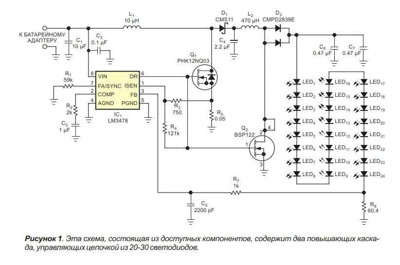
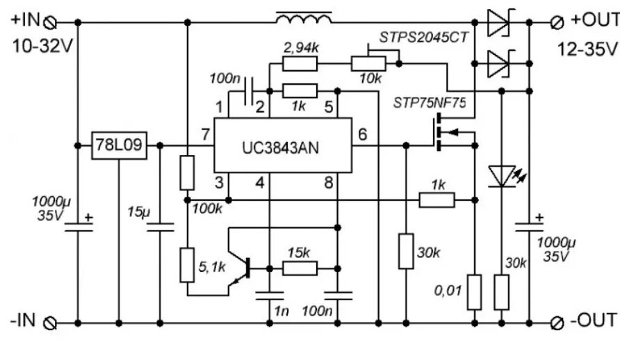
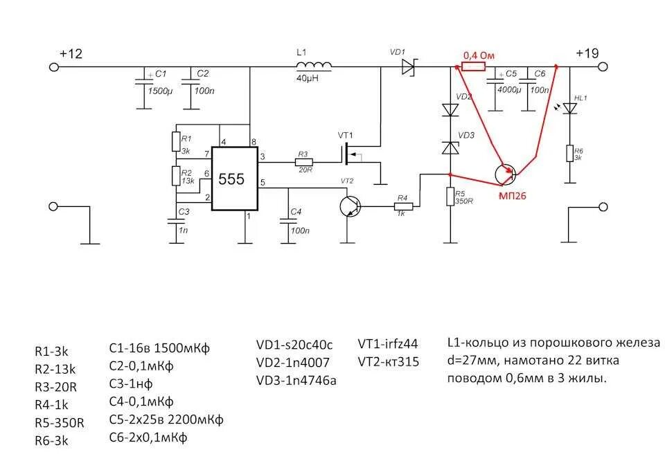
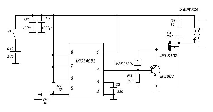
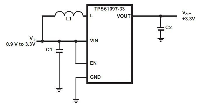
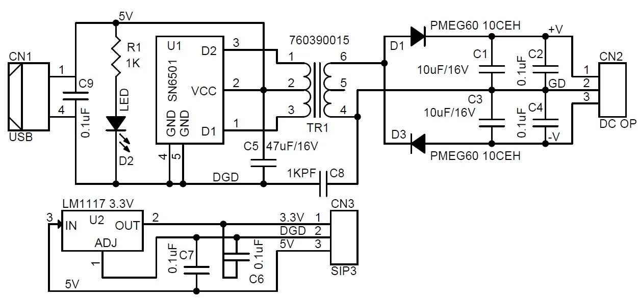
Схема дс дс преобразователя