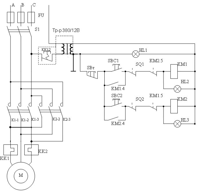
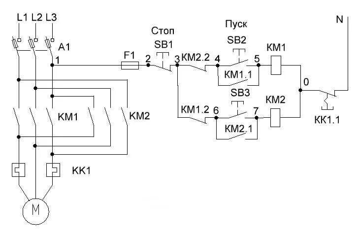
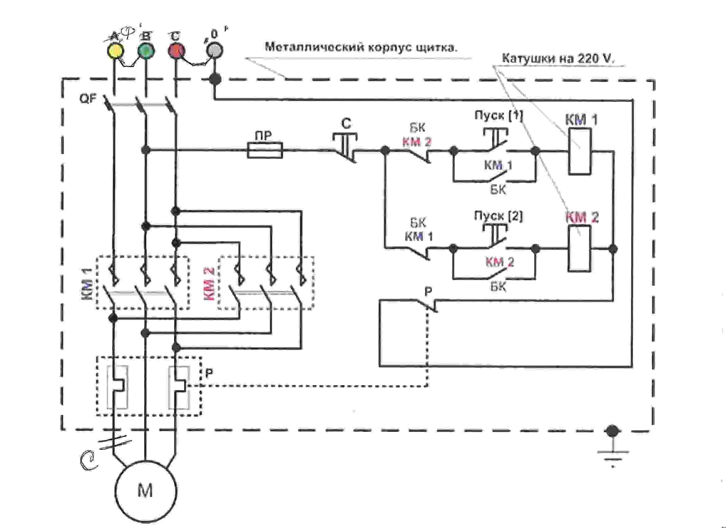
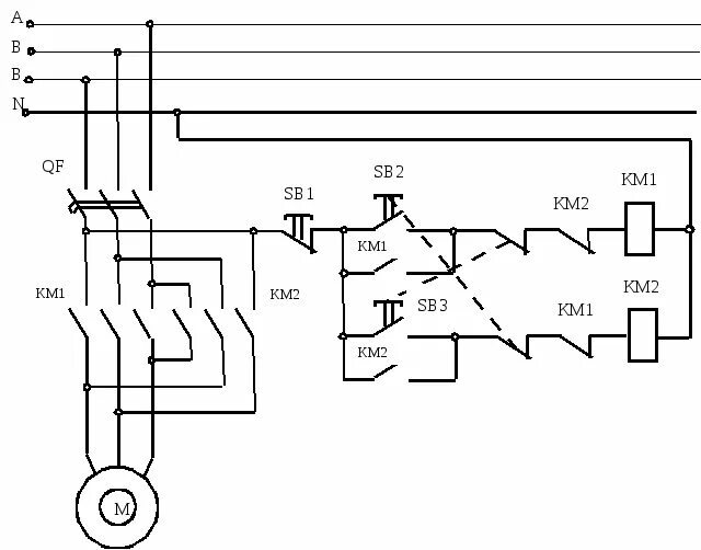
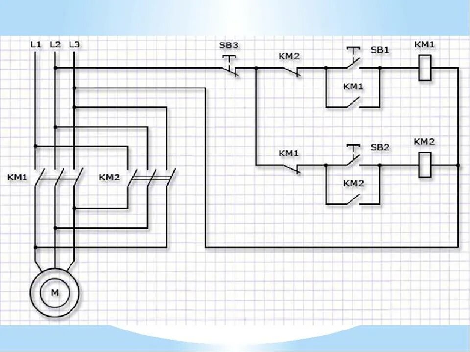
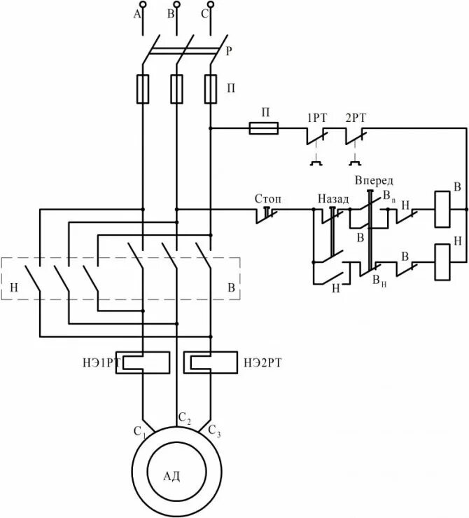
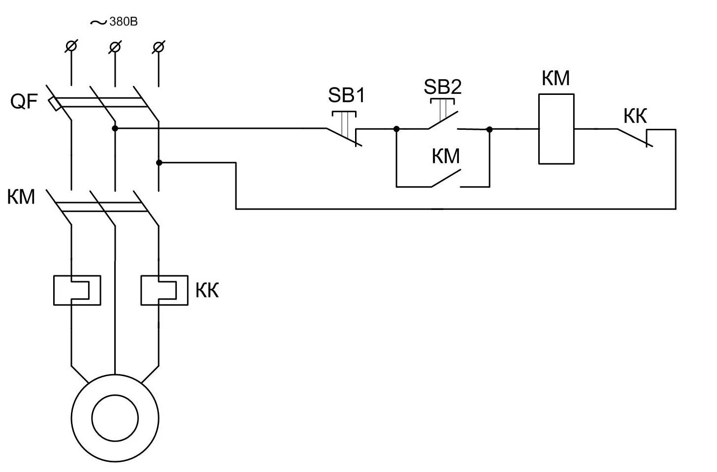
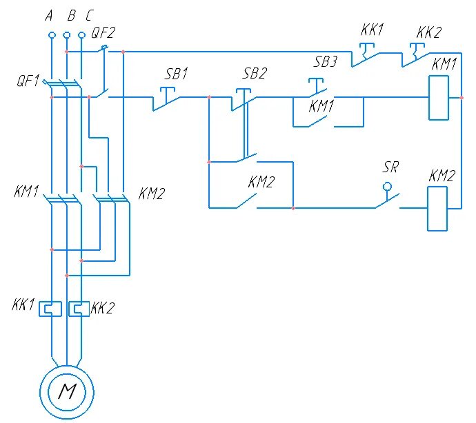
Схема электрическая реверсивного двигателя