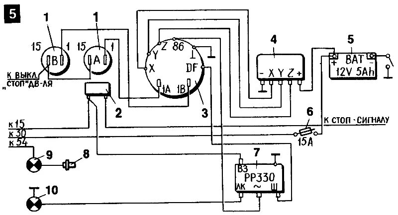
Схема генератора 12 вольт