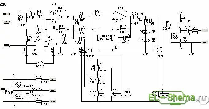
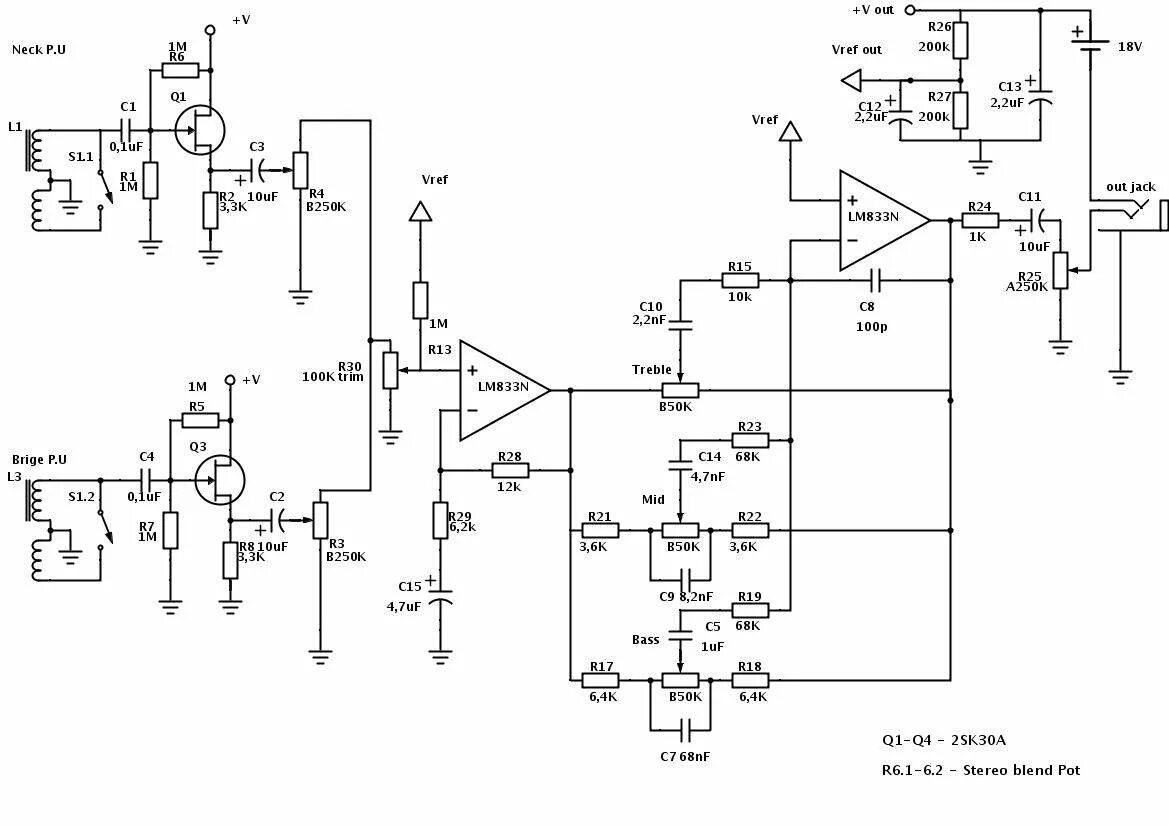
Схема гитарного предусилителя