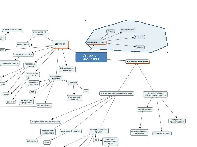
Схема интернет ресурсов