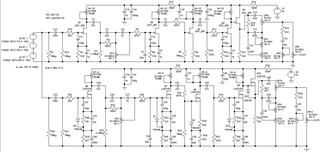
Схема кранк