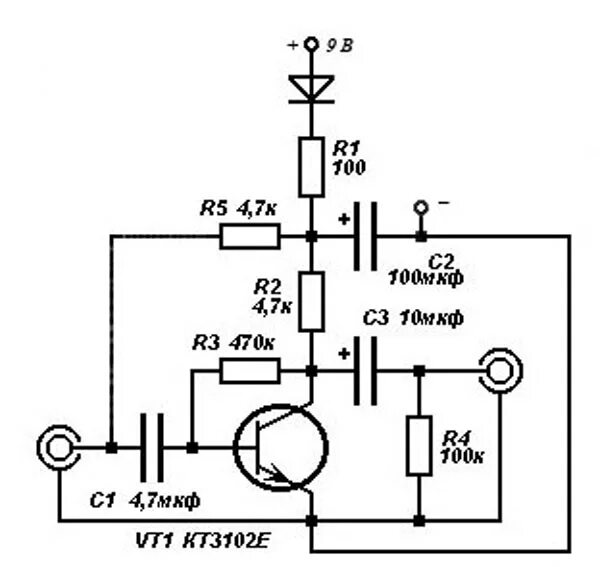
Схема микрофонного усилителя