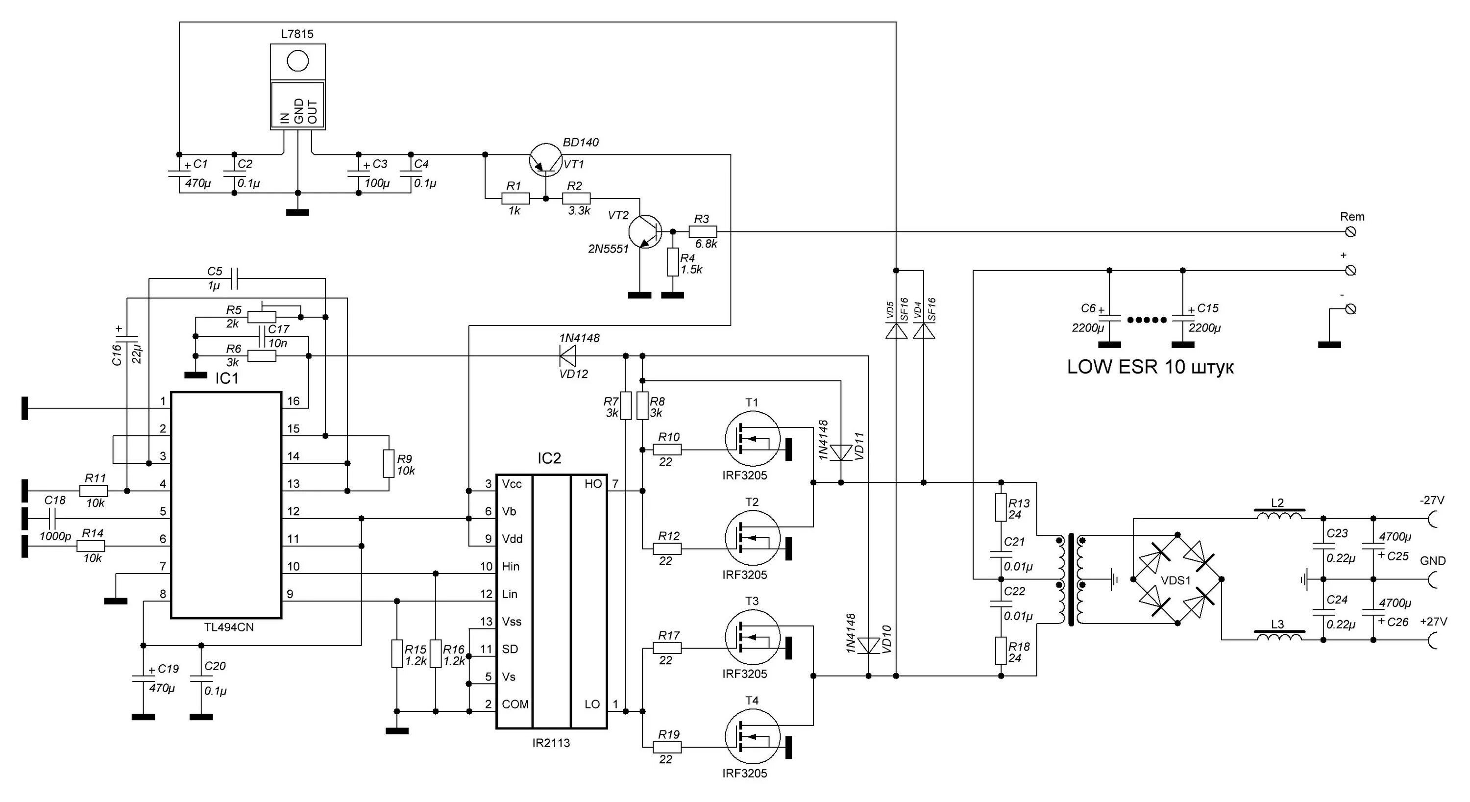
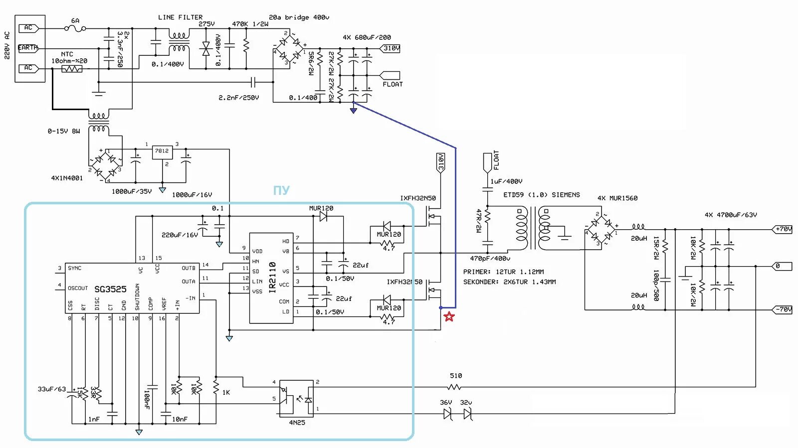
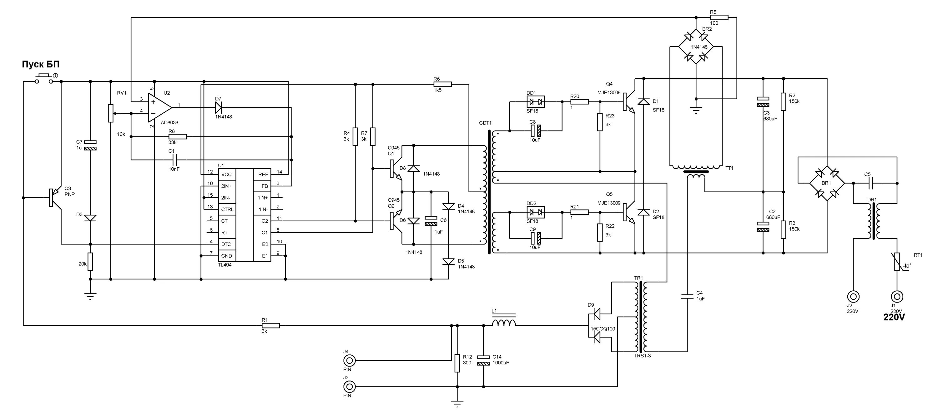
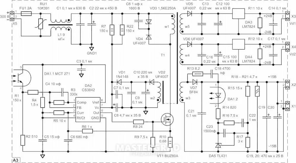
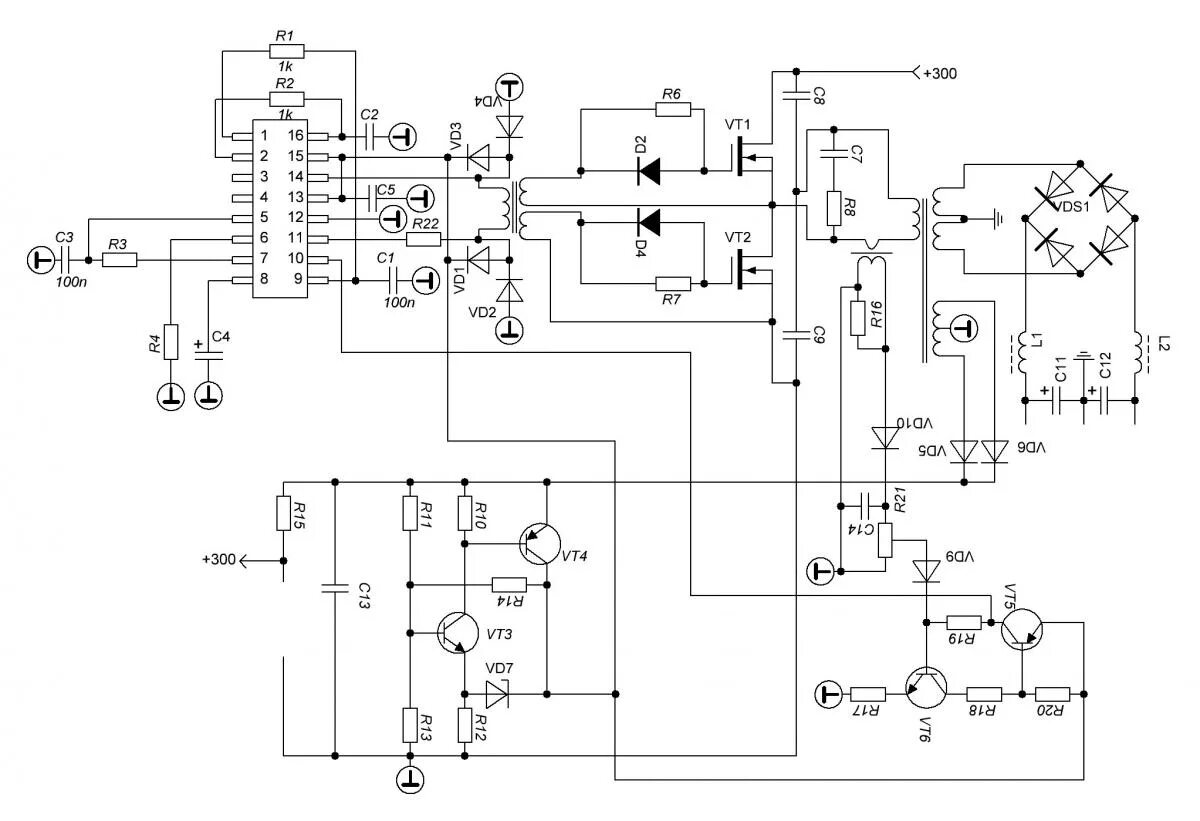
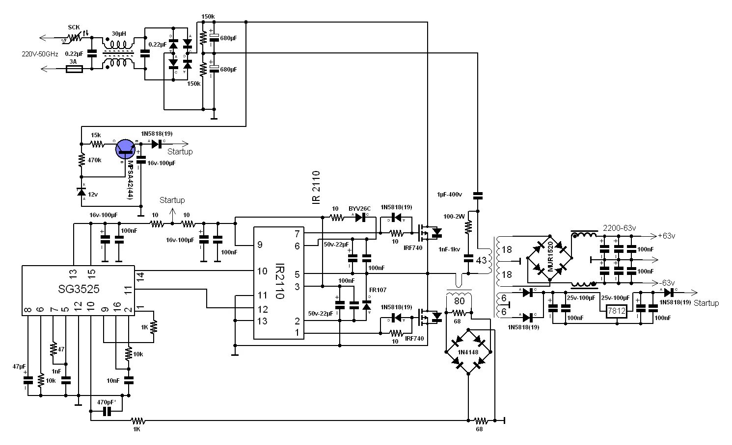
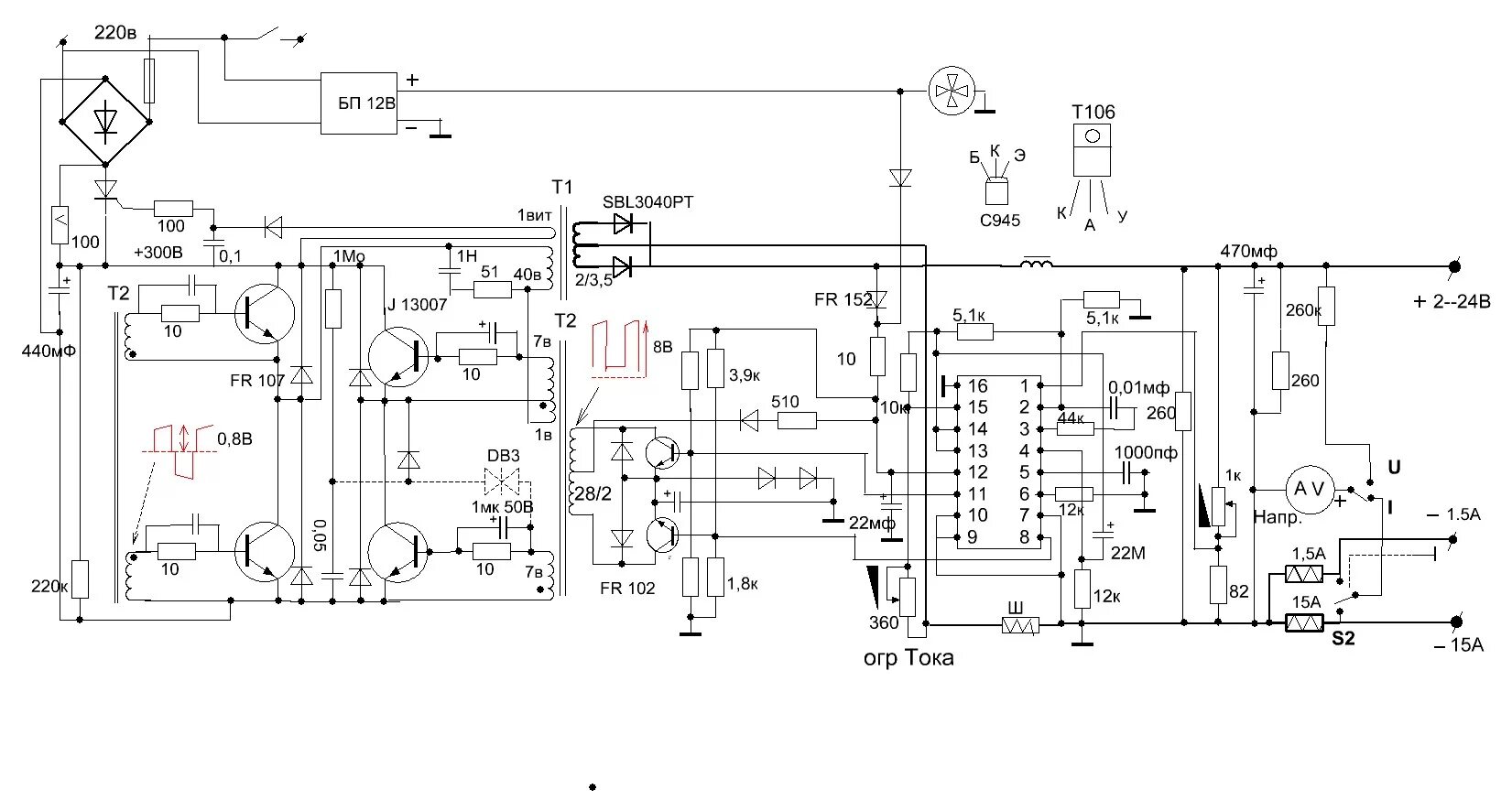
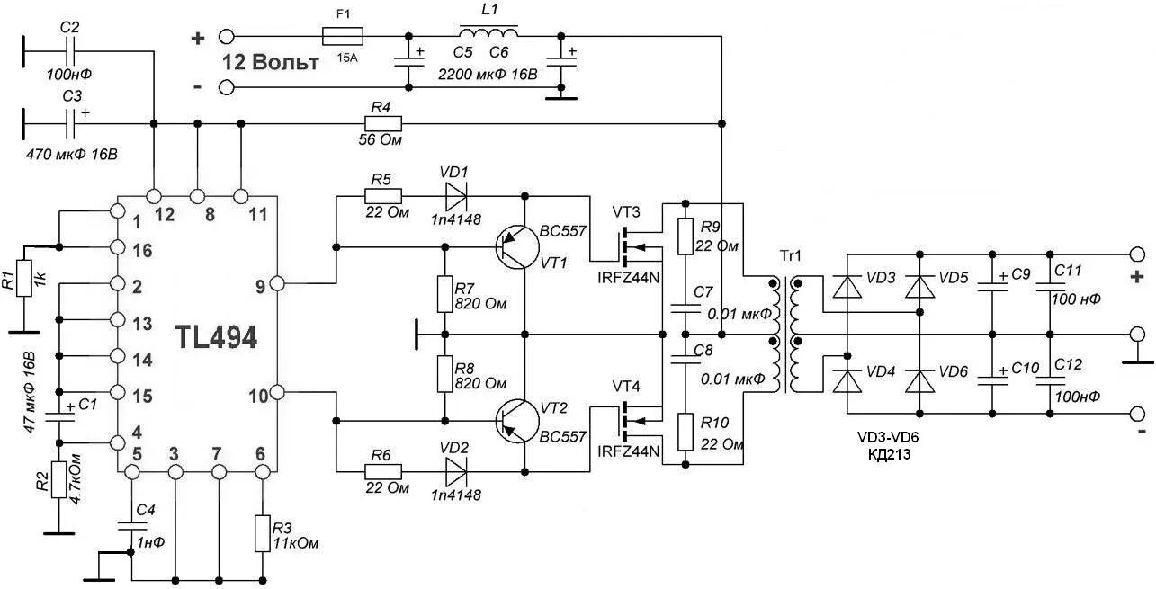
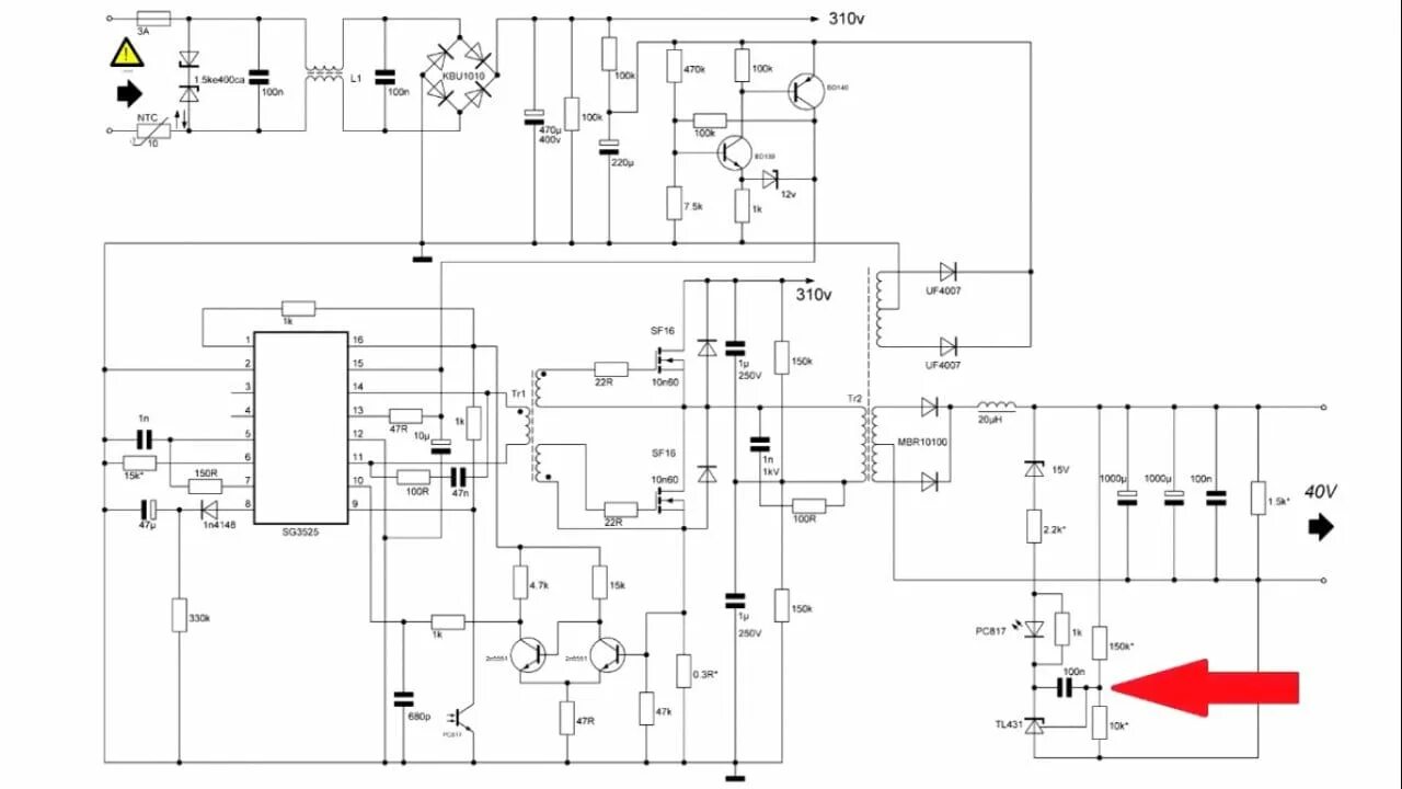
Схема питания инвертора