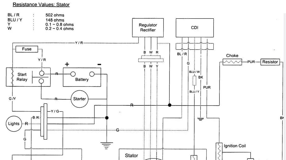
Схема питбайк 125