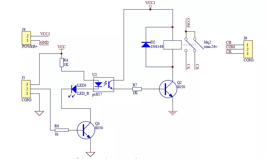
Схема платы реле