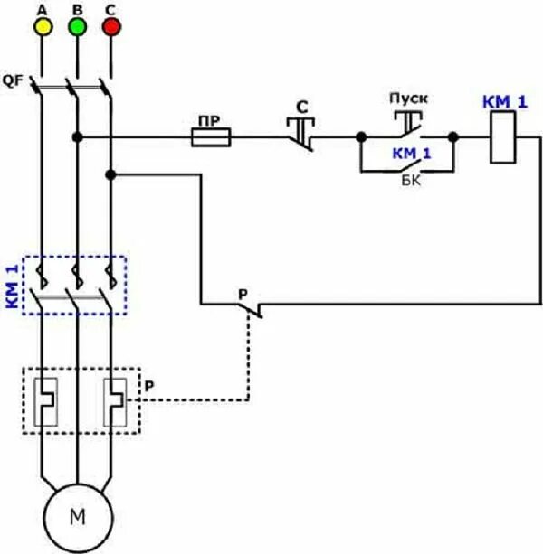
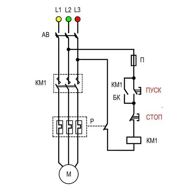
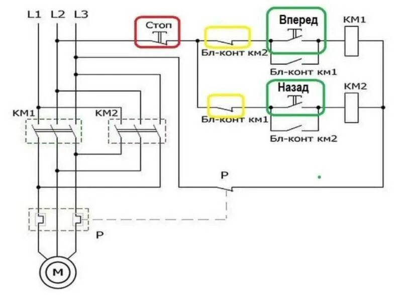
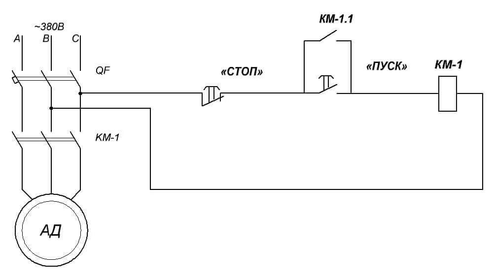
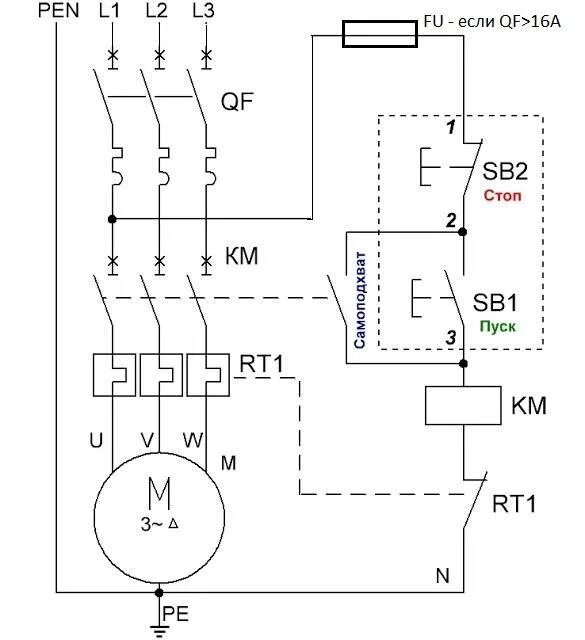
Схема подключения пускатель пуск стоп