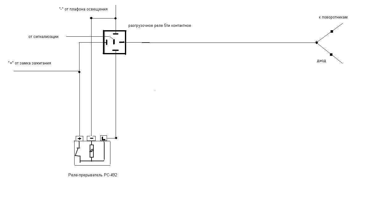
Схема подключить поворотники