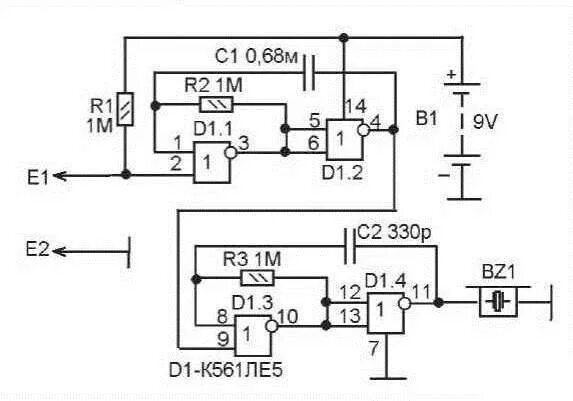
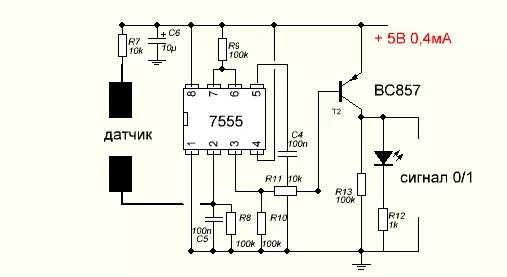
Схема протечка