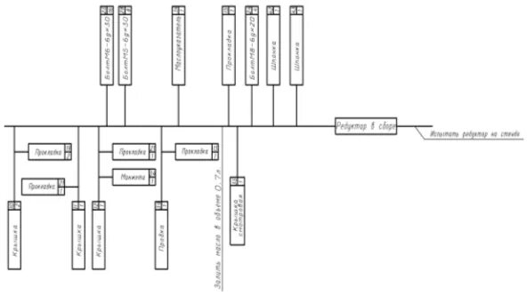
Схема сборки примеры