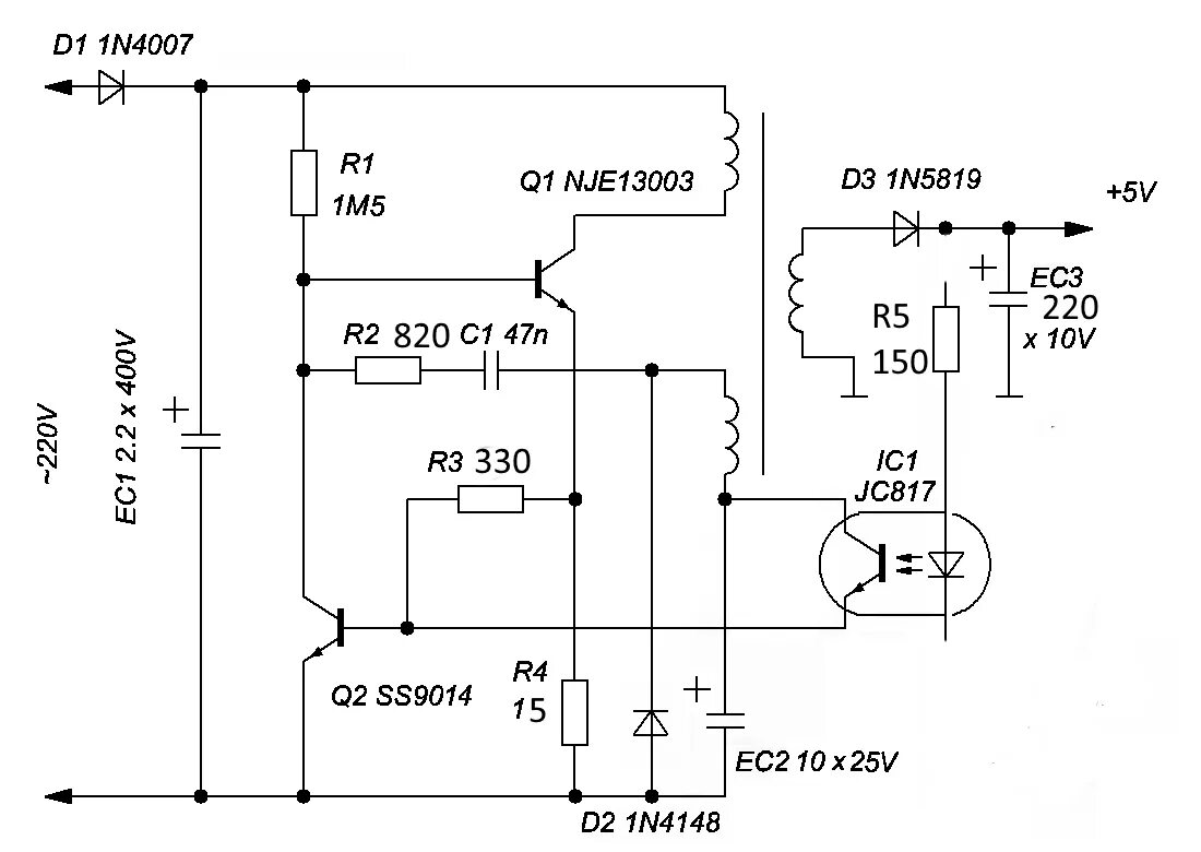
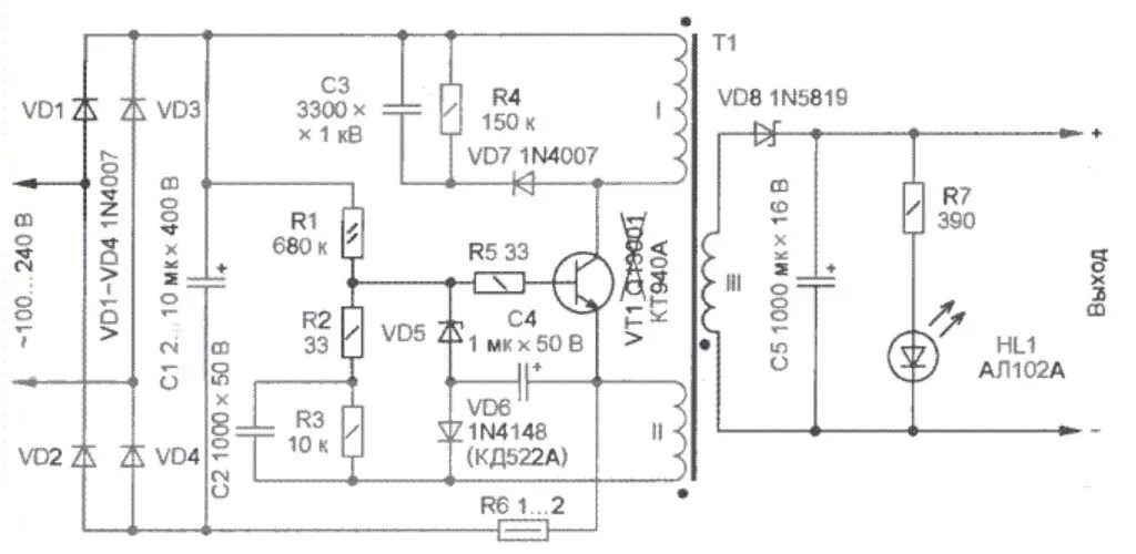
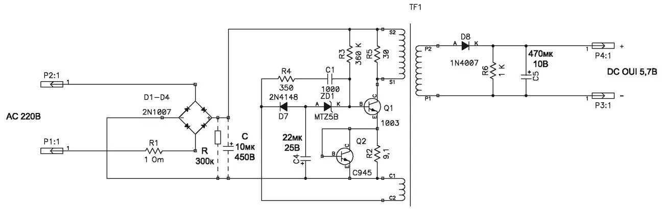
Схема сетевого адаптера