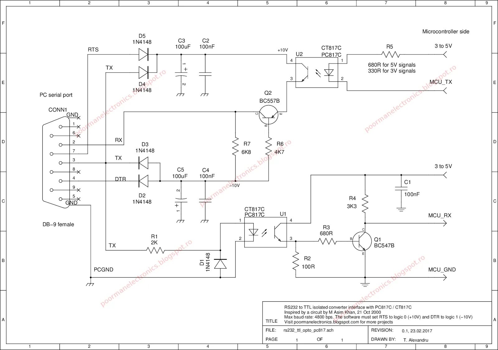
Схема type 2