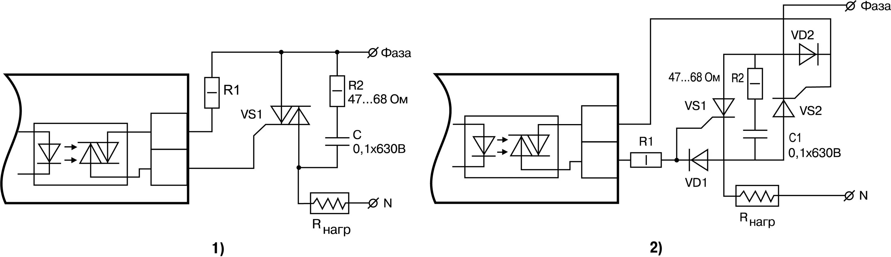
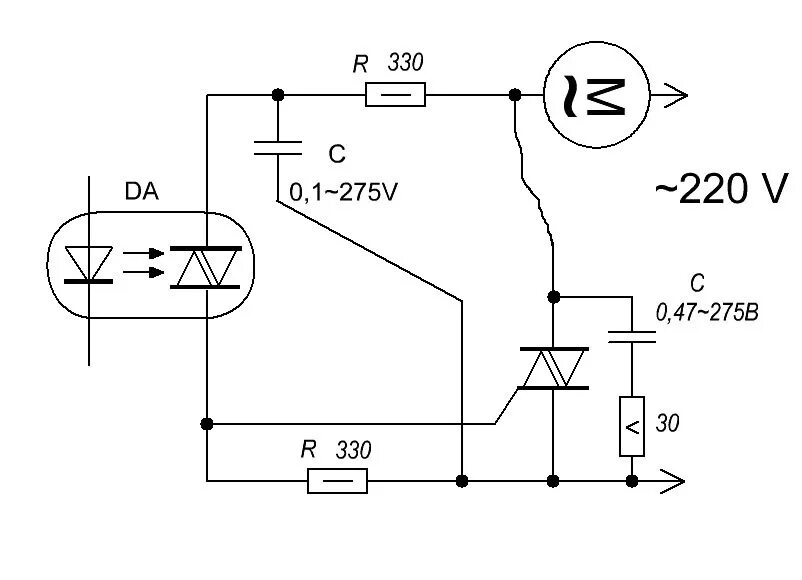
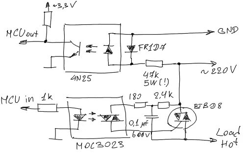
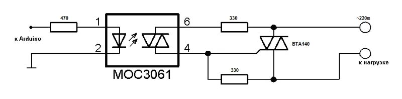
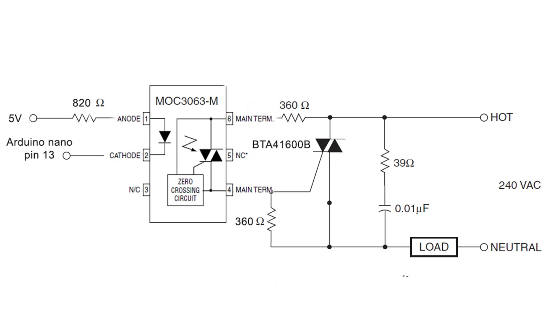
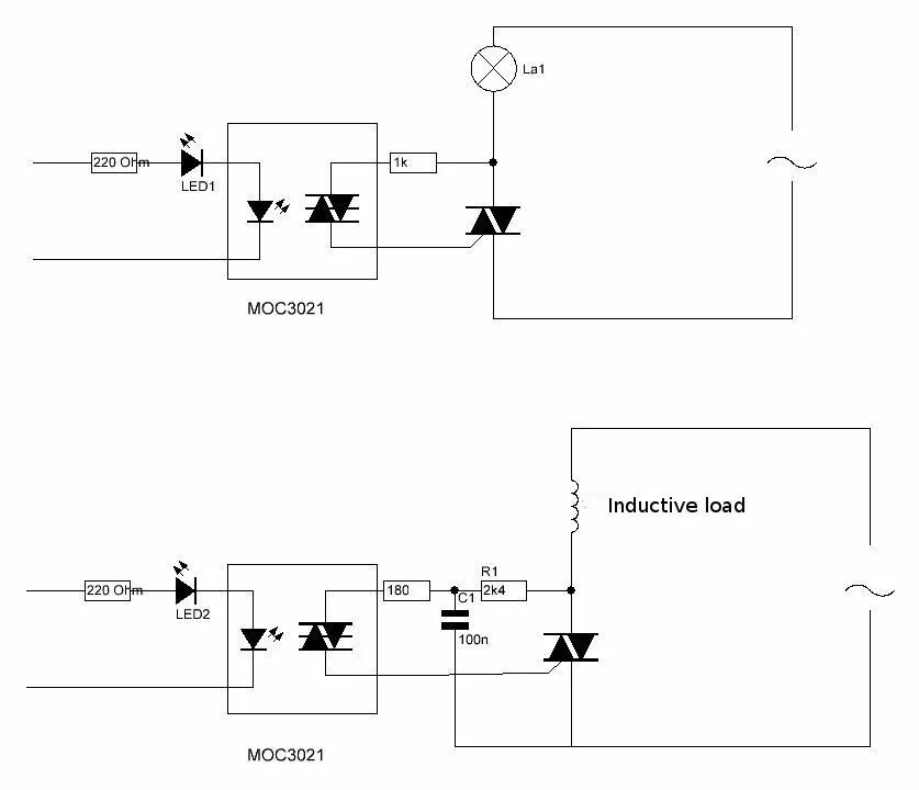
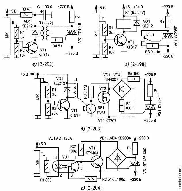
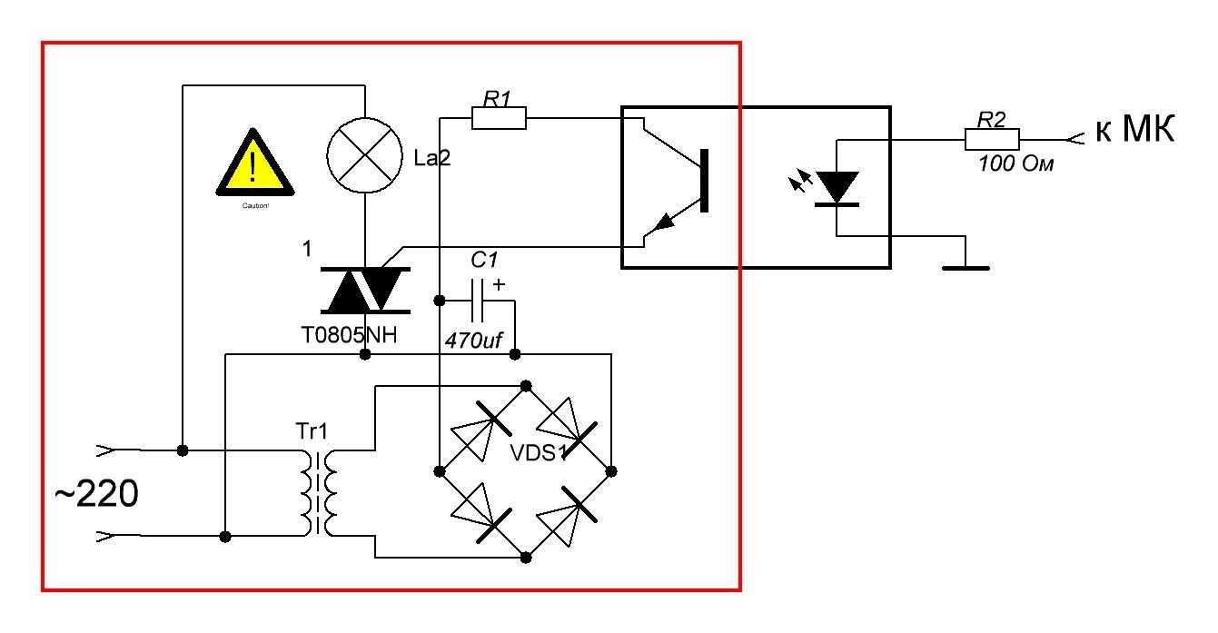
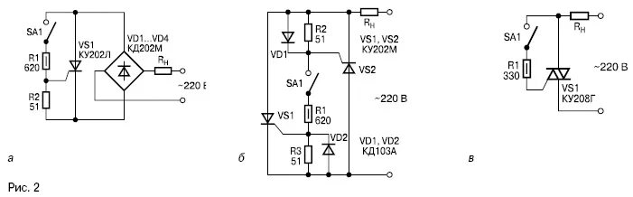
Схема управления симистором