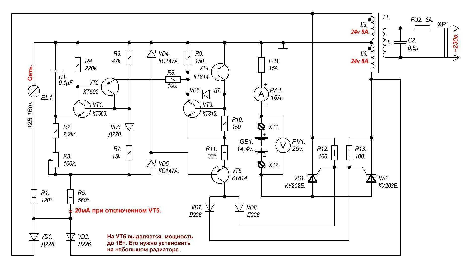
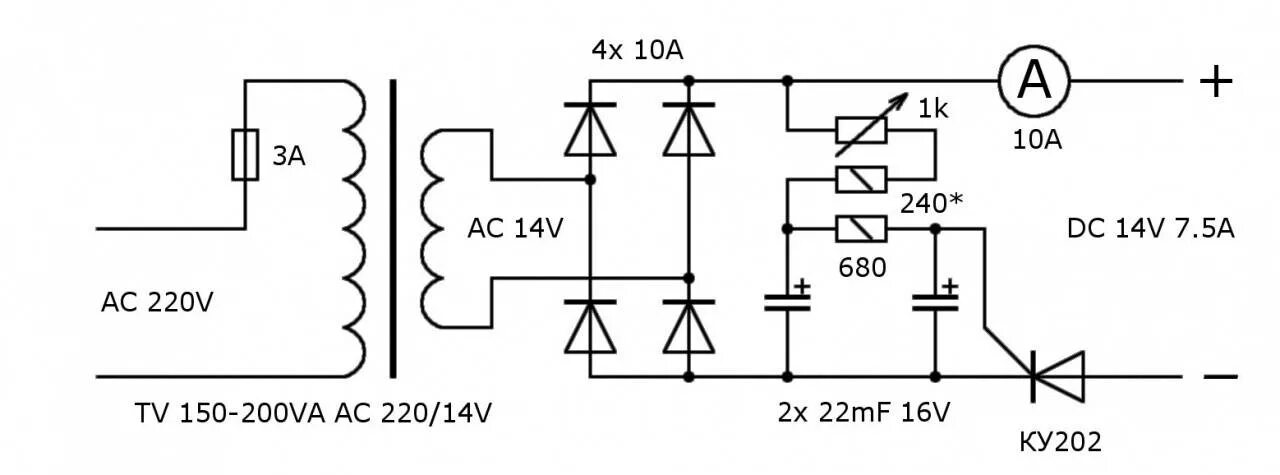
Схема зарядного для автомобильного аккумулятора