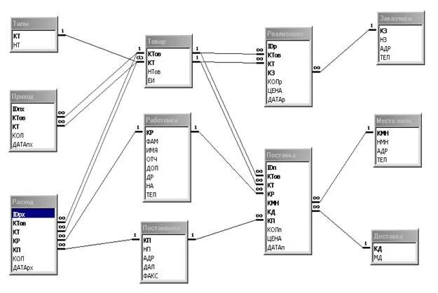
Схему связей в базе данных