Главная
»
Схемы модулей ардуино
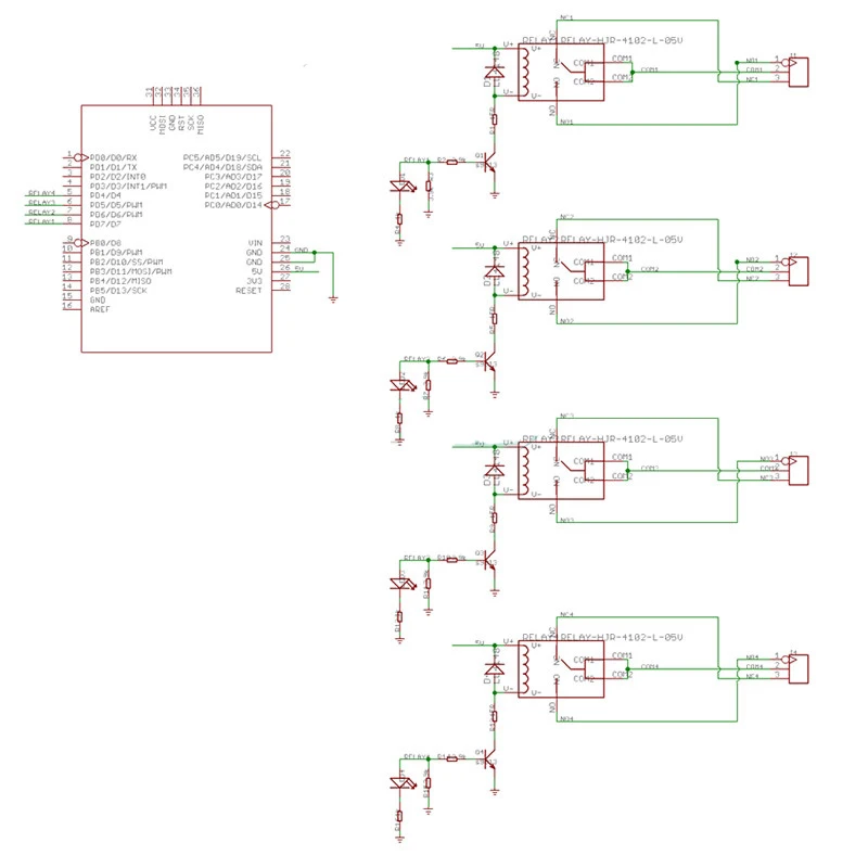
Схемы модулей ардуино. 4 реле ардуино схема. 4 relay module схема. arduino модуль реле схема. модуль 4 реле ардуино.
« Предыдущее
24 / 40
Следующее »